小说网

手机站
|EN
小说网
新闻

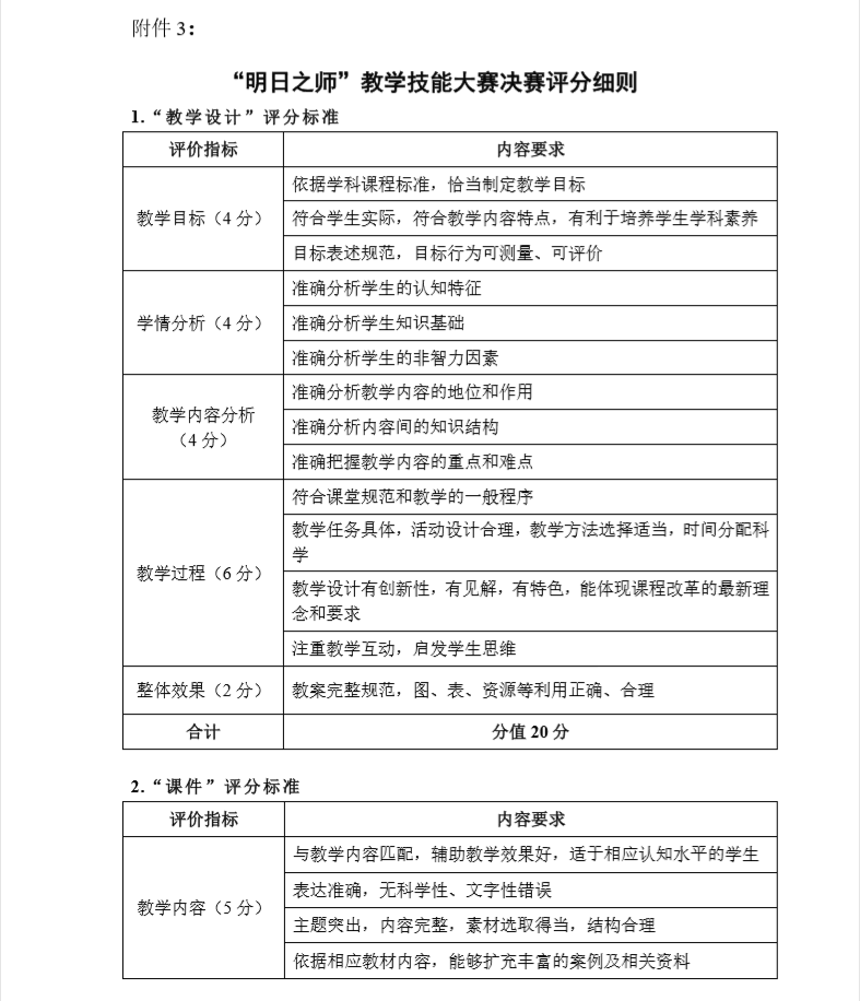
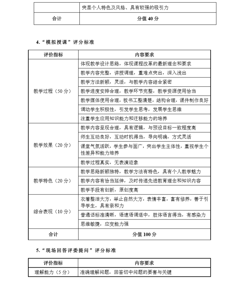
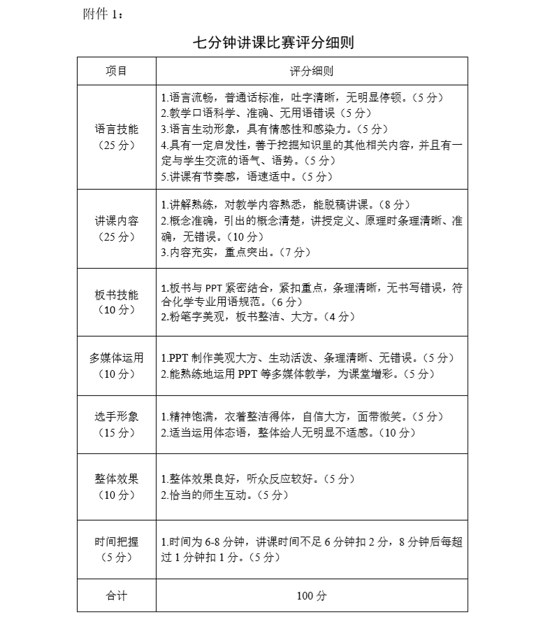
小说网 举办小说网 “明日之师”教学技能大赛的通知

发布时间:2018-04-11  发布人:  浏览:

电话:+86-(0)29-81530727

传真:+86-(0)29-81530727

书记信箱:[email protected]

院长信箱:[email protected]

E-mail:novelweb.org

邮编:710119

地址:小说网 长安校区致知楼一段

版权所有©小说网大全|热门小说推荐与更新导航       技术支持:西电易达

小说网 团委微信公众号